How to Fix Slow NBN Speeds in Australia (7 Proven Fixes)
Australia’s beloved Network Beyond Belief (NBN) can feel like “Network Beyond Belief…slow!” when your Netflix buffers during the footy grand final. If you’re sick of staring at that spinning wheel and thinking, “Crikey, why is my NBN lagging?”—you’re in the right place. Let’s dive into seven tried-and-true fixes to get your speeds back on track.
1. Check Your Plan: Are You on the Right Tier?
First things first—are you even on a fast enough plan? NBN 50 vs. NBN 100 can mean the difference between smooth streaming and endless spinning.
- NBN 25: Good for single users checking email or social media.
- NBN 50: Decent for small households watching Netflix in HD.
- NBN 100: Ideal for gaming, 4K streaming, video calls—and no lag!
ISP Throttling: Some providers cap speeds during peak times to manage network load. If you’re locked into a cheaper plan that “prioritises” evening usage, consider upgrading or switching to an ISP known for less congestion.
2. Test Your Speed: Know Your Baseline
Before you tweak a single cable, test your current speeds:
- Speedtest.net by Ookla – the classic choice.
- nPerf – checks latency for online gamers.
Run tests at different times (day vs. night) and on both Wi-Fi and a direct Ethernet connection. If your wired speeds are solid but Wi-Fi drags its heels, you’ve narrowed your problem down to your home network.
3. Router Placement: Location, Location, Location
Your router’s position can make or break your Wi-Fi performance, especially in Aussie homes with thick brick walls or weatherboard:
- Central Spot: Aim for the middle of your home to reach every room.
- Off the Floor: Shelf or table height improves coverage.
- Away from Interference: Keep clear of microwaves, cordless phones and baby monitors.
Tip: In a two-storey weatherboard home, mounting your router on the top floor can deliver better ground-floor coverage via gravity-assisted signal travel!
4. Update Firmware: Keep Your Router Sharp
An old firmware can cause performance hiccups and security holes. Here’s how to update common Aussie models:
- Telstra Smart Modem
- Log in at
192.168.0.1 - Go to Admin Settings > Firmware Update
- Click Check and install if available.
- Log in at
- Optus Ultra Wi-Fi Modem
- Access
10.0.0.1 - Navigate to System Maintenance > Upgrade
- Upload the latest file from your ISP’s support site.
- Access
Always back up your settings before an update—you’ll thank yourself if something goes pear-shaped.
5. Wiring Check: Inspect Your NBN Connection Box
A dodgy cable can tank your throughput. Here’s a quick visual:
- Power Cable: Firmly seated—no wobbles.
- Ethernet Lead: Replace any that feel loose or show kinks.
- Wall Port (if applicable): Look for cracked faceplates or exposed wires.
If you spot fraying or corrosion, it’s worth grabbing a new Cat 6 Ethernet cable (about $10 at Jaycar). Only buy NBN-approved replacement leads to keep your connection compliant.
6. Avoid Peak Times: Understand CVC Congestion
NBN’s wholesale CVC (Connectivity Virtual Circuit) can get bogged down from 7 pm onwards—peak streaming hours nationwide.
- Off-Peak Browsing: Download large files before 6 pm or after 11 pm.
- Schedule Updates: Set your automatic backups and OS updates to overnight.
If congestion still throttles you, ask your ISP whether they offer Turbo Boost or “unshaped” evening add-ons to bypass CVC limits.
7. Contact Your ISP: Complain Like a Pro
When all else fails, it’s time to have a yarn with your provider. Here’s a polite yet firm script:
“G’day, I’m on an NBN 100 plan but consistently see only 30 Mbps at 8 pm. I’ve tested wired directly into the NTD and tried different cables. Can you please investigate potential congestion on my node or send a technician?”
Tips:
- Always record your speed test results (date, time, Mbps).
- Mention any regional alerts (e.g., “I noticed FTTC delays in Northcote last week”).
- Ask for an RFS number (Reference for Service), so you can follow up.
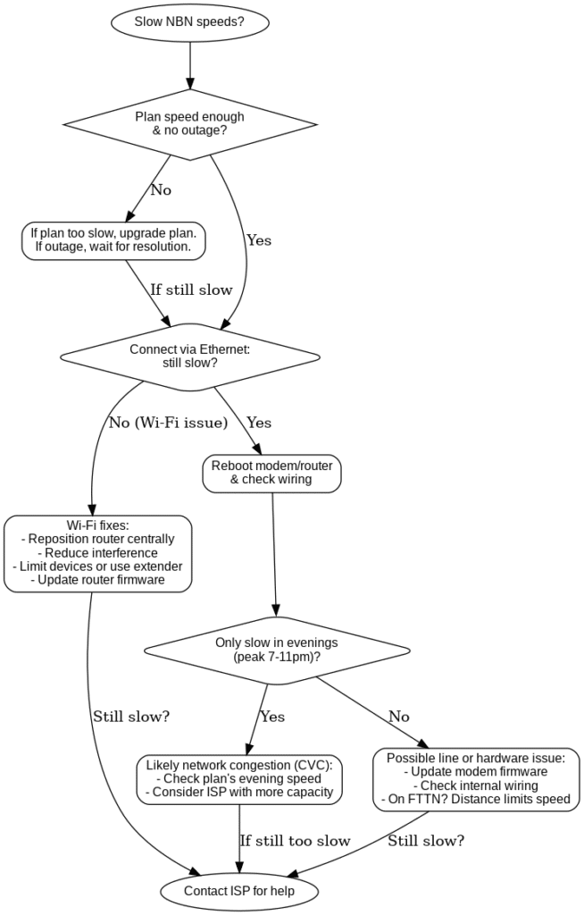
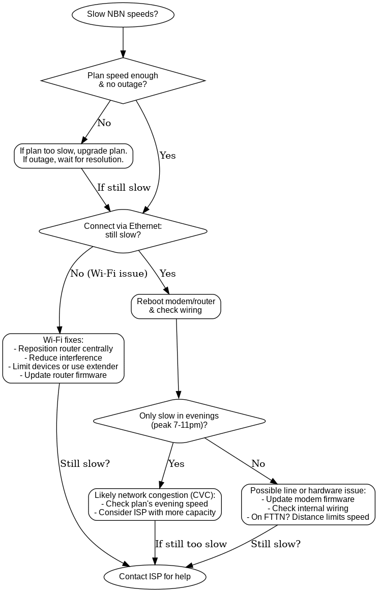
Infographic: “Is Your NBN Slow? Troubleshooting Flowchart”
Localised Tips:
- Melbourne FTTC Delays: Residents in Fitzroy and Northcote sometimes see intermittent packet loss—schedule a mid-day test for accurate readings.
- Sydney HFC Congestion: Chatswood and Parramatta households may benefit from an off-peak plan upgrade.
Feel free to Google “[Your Suburb] NBN performance” for community-posted speed trends.
FAQ
Q: Why is my NBN modem blinking red?
A: Red often signals a line fault—power-cycle the unit and check cables. If it persists, lodge a fault with your ISP.
Q: Does weather affect NBN?
A: Heavy rain can impact fixed wireless services. For Fibre and HFC, only freak storms that damage street cabinets will cause outages.
Still Stuck? Book a Local Tech Expert
Can’t shake that lag? Book a local tech expert through our directory—no worries guaranteed. Book Now
Enjoy buffer-free Netflix and lightning-fast downloads. Here’s to smooth surfing, mates!














































































